跳到主要內容區塊
手機版選單
search
分享、字級大小、列印、注音符號、回上一頁及搜尋不支援No JavaScript
搜尋
進階搜尋
機關介紹
歷史沿革
首長介紹
組織架構圖
業務職掌
村里長
單位聯絡資訊
金寧鄉簡介
鄉鎮特色
政府資訊公開
法規資訊
行政指導有關文書
組織、職掌、地址、電話、電子郵件信箱
補助公告專區
公職人員利益衝突迴避法公開揭露專區
施政計畫、業務統計及研究報告
預算及決算書
請願之處理結果及訴願之決定
公共工程及採購資訊
支付或接受之補助
國家賠償收結表
對鄉民代表所提地方建設建議事項處理表
統計資訊專區
職安天地
公益揭弊者保護專區
公告資訊
公告
活動快訊
徵才
政令宣導
便民服務
業務申辦流程含表單下載
服務信箱
電子相簿
各項表單下載
出版品
常見問答
最新債務訊息
役男短期出境線上申請作業
收件者Email
網站導覽
回首頁
意見信箱
雙語詞彙
縣府首頁
常見問題
English
訊息
資安及隱私權宣告
無障礙聲明
著作權聲明
:::
金寧鄉公所
金寧鄉公所
收件者Email
網站導覽
回首頁
意見信箱
雙語詞彙
縣府首頁
常見問題
English
字級
字級小
字級中
字級大
search
分享、字級大小、列印、注音符號、回上一頁及搜尋不支援No JavaScript
搜尋
進階搜尋
機關介紹
歷史沿革
首長介紹
組織架構圖
業務職掌
村里長
單位聯絡資訊
金寧鄉簡介
鄉鎮特色
政府資訊公開
法規資訊
行政指導有關文書
組織、職掌、地址、電話、電子郵件信箱
補助公告專區
公職人員利益衝突迴避法公開揭露專區
施政計畫、業務統計及研究報告
預算及決算書
請願之處理結果及訴願之決定
公共工程及採購資訊
支付或接受之補助
國家賠償收結表
對鄉民代表所提地方建設建議事項處理表
統計資訊專區
職安天地
公益揭弊者保護專區
公告資訊
公告
活動快訊
徵才
政令宣導
便民服務
業務申辦流程含表單下載
服務信箱
電子相簿
各項表單下載
出版品
常見問答
最新債務訊息
役男短期出境線上申請作業
分享
分享到Facebook(另開新視窗)
分享到google+(另開新視窗)
Plurk(另開新視窗)
分享到twitter(另開新視窗)
分享到line(另開新視窗)
分享到email(另開新視窗)
:::
首頁
便民服務
業務申辦流程含表單下載
民政課
調解聲請
調解聲請
網頁功能
列印內容
MataData
注音符號
日期:114-11-03
為民服務申請案件項目
調解聲請
承辦單位
民政課
聯絡電話
(082)325610
承辦人員
許曉雯
申請程序
檢附資料提出申請
應附證件
書表或文件名稱說明
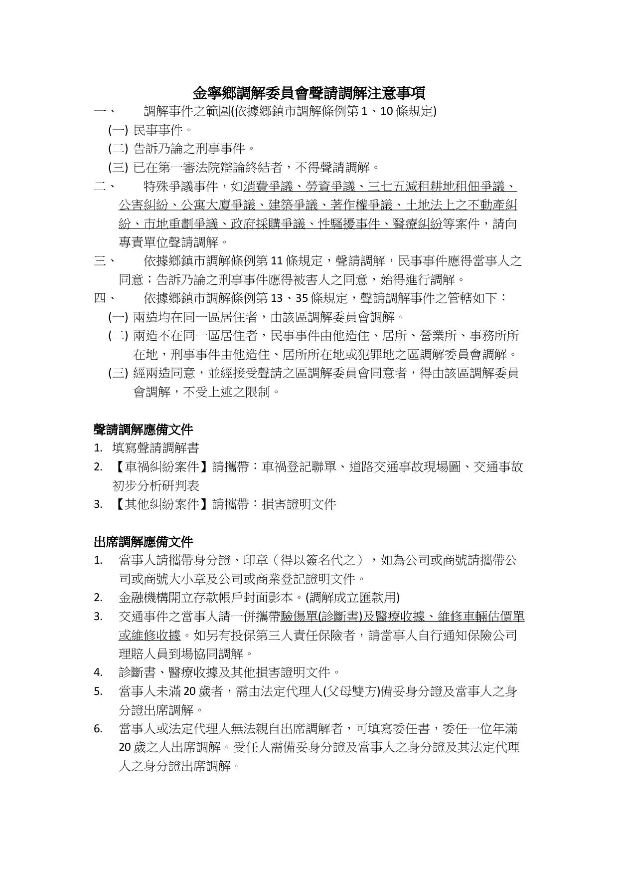
1.聲請調解應備文件。
2.填寫聲請調解書
3.【車禍糾紛案件】請攜帶:車禍登記聯單、道路交通事故現場圖、交通事故初步分析研判表。
4.【其他糾紛案件】請攜帶:損害證明文件。
電子檔名稱
取得方式及說明
相關檔案下載或至本所索取
處理時限
隨到隨辦
申請方式
親洽
備考